湖南农业大学有哪些专科专业
〖壹〗、湖南农业大学提供的专科专业包括但不限于以下几个:园林技术:专注于园林植物的栽培 、景观设计与施工等方面的知识与技能。动物医学技术:培养具备动物疾病诊断、预防和治疗能力的专业人才 。农业经济管理:结合经济学与管理学原理,研究农业经济活动的规律与管理方法。

〖贰〗、湖南农业大学提供的专科专业包括: 园林技术:专注于园林植物栽培 、景观设计与施工等领域。 动物医学技术:培养从事动物疾病诊断、治疗和预防的专门人才 。 农业经济管理:结合经济学与管理学知识 ,培养农业领域的经济管理人才。 食品科学与工程:研究食品的加工、贮藏 、运输等过程中的科学与技术问题。

〖叁〗、湖南农业大学提供的专科专业主要包括以下几种:园林技术专业:培养具备园林规划设计、施工管理等技能的人才,专注于城市绿化和生态环境建设 。动物医学技术专业:专注于动物疾病的预防与治疗,培养能够进行常见动物疾病诊断与治疗的专业人才。

〖肆〗 、湖南农大的专科部可能包含的专业主要有农学教育专业。

湖南农业大学都有什么专业?
〖壹〗、湖南农业大学提供的专科专业包括但不限于以下几个:园林技术:专注于园林植物的栽培、景观设计与施工等方面的知识与技能 。动物医学技术:培养具备动物疾病诊断 、预防和治疗能力的专业人才。农业经济管理:结合经济学与管理学原理 ,研究农业经济活动的规律与管理方法。
〖贰〗、湖南生物机电职业技术学院:开设种子生产与经营、园艺技术、畜牧兽医等专业,依托校内实训基地和校企合作项目,提供丰富的田间操作 、动物诊疗等实践机会 ,学生就业率较高 。
〖叁〗、湖南农业大学的专业包括农学、生命科学 、农业工程、人文社会科学等多个领域,具体如下:农学类专业:包括作物学、植物保护 、种子学等。这些专业涵盖了农作物的种植、养护、病虫害防治到种子繁育等全过程,为农业生产提供全面的人才支持。生命科学类专业:如生物学 、生物技术、生物工程等。
〖肆〗、湖南农业大学的专业包括农学 、植物保护、园艺、农业资源与环境、动物科学等 。农学专业:主要研究农作物的种植 、生产及农业生态系统的管理 ,涵盖作物遗传育种、作物栽培学、农业生态学等多个方向。植物保护专业:主要关注农作物病虫害防治及农产品质量安全,学生将学习植物病理学 、农业昆虫学、农药学等课程。
〖伍〗、湖南农业大学的专业设置涵盖了农业科学 、生物科学、工程技术等多个领域,具体包括以下几类专业:农业科学类专业:动物科学:培养具备现代农业技术和管理能力的人才 ,为农业现代化贡献力量 。水产养殖学:专注于水产养殖领域的知识和技能培养。
〖陆〗、湖南农业大学开设的专业包括:动物科学:培养具有动物生理 、营养、遗传、繁殖等方面知识的高级专门人才。水产养殖学:旨在培养具有水产养殖 、渔业资源管理、水产品质量安全检测等技能的专业人才 。水族科学与技术:侧重于水族生态学、水族养殖技术等方面的知识,培养专业人才。
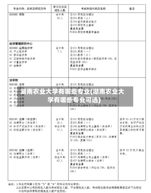
湖南农业大学有几个硕士点?
〖壹〗、湖南农业大学设有多个硕士点,涵盖的专业如下:农业科学 、工程学、生物科学、经济管理 、文学、法学、教育学等多个领域。以下是对湖南农业大学硕士点专业的详细描述:农业科学类专业:湖南农业大学的硕士点中包括植物保护 、农业资源与环境、农业生物技术、农产品加工与贮藏 、动物医学、水产养殖学等农业科学相关专业 。
〖贰〗、湖南农业大学有多个硕士点,包括但不限于以下专业方向:作物学:该硕士点包含作物遗传育种 、作物栽培与耕作学等方向 ,致力于作物品种的改良和高效栽培技术的研发。园艺学:涵盖果树学、蔬菜学、观赏园艺等方向,研究园艺作物的育种、栽培 、病虫害防治及产后处理等技术。
〖叁〗、湖南农业大学研究生专业目录包含学术型硕士、专业学位硕士 。
〖肆〗 、本科层次:湖南农业大学现设有63个本科专业,这些专业在本科二批进行招生 ,说明它主要属于本科二批的录取范畴。研究生教育:学校不仅拥有本科教育,还设有10个一级学科硕士点、67个二级学科硕士点,以及5个一级学科博士点和42个二级学科博士点 ,显示了其较高的研究生教育水平。








