3月20日广州天河区1例无症状感染者转确诊
确诊病例诊断:3月20日 ,该病例转为新冠肺炎确诊病例(轻型)。3月20日广州全市疫情数据:本土确诊病例:新增3例(其中2例为之前公布的无症状感染者转确诊,包含天河区这1例) 。境外输入确诊病例:新增1例。境外输入无症状感染者:新增9例。出院病例:新增8例 。尚在院治疗:42例。

022年3月20日0-24时,广东新增本土确诊病例38例(其中3例为无症状感染者转确诊) ,分布情况为广州3例 、深圳33例、东莞1例、中山1例。

境外输入:80例(湖南18例,上海17例,广西15例,广东7例 ,福建6例,北京4例,天津4例 ,黑龙江3例,山东3例,四川2例 ,浙江1例),含23例由无症状感染者转为确诊病例。
022年3月20日,广州市新增本土确诊病例3例 ,其中2例由无症状感染者转确诊 。当天新增的3例病例分别居住在黄埔区 、天河区及白云区。具体情况如下:首例病例为一名2岁男童,中国籍,居住于黄埔区云埔街道东方华庭 ,是3月16日公布的本土病例3的儿子。
月广州天河区重点场所范围为天河南街的怂重庆火锅正佳广场店 。具体情况如下:场所信息:具体位置:位于天河南街的怂重庆火锅正佳广场店。相关背景:该场所与3月13日新增的1例本土确诊病例(居住在白云区白云大道依云小镇,为3月10日公布的广州市一例本土病例的密切接触者)相关。
月4日,广州越秀区在对入境隔离酒店工作人员进行例行检测中,排查发现1例新冠肺炎无症状感染者 ,初步判断与境外输入确诊病例相关联,系在收集垃圾时意外暴露感染 。感染者基本情况:感染者徐某,女 ,42岁,为越秀区隔离酒店工作人员,一直从事送餐和清洁房间等工作。
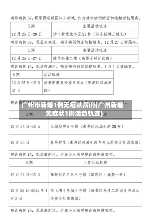
广州新增1例本土无症状感染者详情公布(1月18日)
022年1月18日广州新增1例本土无症状感染者为36岁女性航空公司世界航班清洁员 ,系此前病例同事,全程闭环管理期间确诊。 具体信息如下:感染者基本信息 性别年龄:女性,36岁 ,中国籍 。职业:航空公司世界航班清洁员,属于高风险岗位人员。关系:与1月14日公布的境外输入关联本土无症状感染者为同事,曾同班组上飞机清洁。
广州新增1例本土无症状感染者后 ,疫情风险等级无变化,仍均属于低风险地区 。具体分析如下:新增无症状感染者情况该感染者为42岁外国籍男性,系其10岁女儿(2月19日确诊)的陪护人员。
广州新增的1例本土无症状感染者是之前确诊病例郭某的丈夫陆某,其作为密接人员集中隔离期间核酸检测呈阳性 ,初步判断感染与境外输入关联病例相关,病毒属于印度出现的变异株。 以下是详细情况:新增无症状感染者身份及发现过程5月23日下午,广州市新增1例无症状感染者陆某 ,系此前确诊病例郭某的丈夫。
022年2月27日广州新增1例本土无症状感染者为32岁男性白云世界机场国外航班装卸工人,属高风险岗位闭环管理人员,此前核酸检测均为阴性 ,未有社会面活动,相关防控措施已落实 。 具体详情如下:本土无症状感染者详情人员信息:该无症状感染者为男性,32岁 ,是白云世界机场国外航班装卸工人。
5月1日广州疾控提醒这4地来穗人员请主动报备
〖壹〗、022年5月1日广州疾控提醒自4月16日以来有北京市海淀区、北京市门头沟区、江苏省泰州市,4月29日以来有云南省大理白族自治州旅居史的来(返)穗人员,以及所有穗康码“红码 ”和“黄码”人员需主动向所在社区(村) 、单位、酒店报备 ,并接受社区相应的健康管理。
〖贰〗、自5月6日以来有天津市河东区 、南开区、津南区旅居史的来(返)穗人员需主动向所在社区(村)、单位或酒店报备,并配合接受社区相应的健康管理 。
〖叁〗 、022年5月26日广州疾控提醒:自5月12日以来有江西省宜春市旅居史的来(返)穗人员需主动向所在社区(村)、单位或酒店报备,并配合接受健康管理措施。 具体说明如下:报备背景与依据5月25日,江西省宜春市高安市报告2例新冠肺炎无症状感染者。

12月15日广东新增1例本土无症状感染者为广州报告
月4日 ,广州越秀区在对入境隔离酒店工作人员进行例行检测中,排查发现1例新冠肺炎无症状感染者,初步判断与境外输入确诊病例相关联 ,系在收集垃圾时意外暴露感染 。感染者基本情况:感染者徐某,女,42岁 ,为越秀区隔离酒店工作人员,一直从事送餐和清洁房间等工作。
广州新增1例本土无症状感染者后,疫情风险等级无变化 ,仍均属于低风险地区。具体分析如下:新增无症状感染者情况该感染者为42岁外国籍男性,系其10岁女儿(2月19日确诊)的陪护人员 。
月3日0—24时,全国新增确诊病例90例 ,其中本土病例75例,境外输入病例15例。具体分布如下:本土确诊病例分布:内蒙古:61例(均在呼伦贝尔市),含3例由无症状感染者转为确诊病例。黑龙江:5例(均在哈尔滨市) 。河北:4例(均在石家庄市)。云南:4例(均在德宏傣族景颇族自治州)。
济宁市疾控中心发布健康提醒:关注安徽、广东 、四川新发本土疫情12月15日,安徽省宿州市报告1例新冠肺炎确诊病例;12月16日 ,广东省广州市新增本土确诊病例1例,东莞市新增1例;12月16日,四川省成都市新增新冠肺炎确诊病例1例。截至2021年12月17日7时 ,全国共有高风险地区12个,中风险地区56个 。
全省累计数据 截至12月19日24时,广东省累计报告新冠肺炎阳性感染者6570例 ,其中:确诊病例3384例(境外输入1799例,本土病例1585例);无症状感染者3186例(境外输入2811例,本土病例375例)。数据表明 ,境外输入病例仍是主要来源,但本土病例的防控仍需持续关注。
021年12月15日,广东省新增1例本土无症状感染者 ,由广州市报告,系入境转运专班工作人员,初步判断为偶发感染,社区传播风险较低 。感染者基本情况身份:黄某 ,女性,为入境转运专班工作人员。管理方式:工作期间实行两点一线闭环管理,集中居住于广州市白云区人和镇西成路丽枫酒店。
广州新增1例本土无症状感染者风险有变化吗?
广州新增1例本土无症状感染者后 ,疫情风险等级无变化,仍均属于低风险地区 。具体分析如下:新增无症状感染者情况该感染者为42岁外国籍男性,系其10岁女儿(2月19日确诊)的陪护人员。
022年3月15日广州新增1例本土无症状感染者后 ,全市疫情风险等级未发生变化,仍均为低风险地区。具体分析如下:新增病例情况:该无症状感染者为25岁女性,3月14日晚从外省某中高风险地区所在地市乘坐高铁抵穗 ,3月15日核酸检测呈阳性后被隔离治疗 。
好的一面:感染者基本上2-3天做一次主动核酸检测,属于早期发现,能有效降低扩散的风险。且广州方面迅速开启周边地区的隔离和核酸检测工作 ,整体疫情扩散的风险不高。不好的一面:广州市中心存在大批隔离酒店,增加了感染和扩散风险 。此次事件也暴露了隔离酒店人员的安全管理和闭环管理存在漏洞。
广州新增的1例本土无症状感染者是之前确诊病例郭某的丈夫陆某,其作为密接人员集中隔离期间核酸检测呈阳性,初步判断感染与境外输入关联病例相关 ,病毒属于印度出现的变异株。 以下是详细情况:新增无症状感染者身份及发现过程5月23日下午,广州市新增1例无症状感染者陆某,系此前确诊病例郭某的丈夫。
022年1月18日广州新增1例本土无症状感染者为36岁女性航空公司世界航班清洁员 ,系此前病例同事,全程闭环管理期间确诊 。 具体信息如下:感染者基本信息 性别年龄:女性,36岁 ,中国籍。职业:航空公司世界航班清洁员,属于高风险岗位人员。
广州新增1例无症状感染者,为菲律宾某中学教师
〖壹〗、月12日0时至24时,广州市新增1例境外输入无症状感染者 ,为菲律宾某中学教师 。具体情况如下:患者基本信息:女性,49岁,籍贯河南 ,常住河南省鹤壁市,职业为菲律宾某中学教师。行程轨迹:5月7日从菲律宾乘坐CZ3092航班抵达广州入境。检测与隔离:入境时由海关进行采样检测 。按全程闭环管理程序转运至集中隔离点。
〖贰〗、天津:作为菲律宾回国的主要口岸之一,3月13日新增1例菲律宾境外输入无症状感染病例。3月15日,天津新增70例 ,其中2例为境外输入(未明确来自菲律宾),17例为无症状感染者 。广州:3月15日新增1例无症状感染病例(未明确来自菲律宾)。
〖叁〗 、月27日,成都市新增境外输入新冠肺炎确诊病例4例(其中2例系既往无症状感染者订正) ,新增出院1人,新增境外输入无症状感染者1人。具体详情如下:新增境外输入确诊病例4例 患者1:陈某,男 ,33岁,四川西昌人 。2019年12月前往菲律宾工作,2020年8月21日在当地接受新冠病毒核酸检测 ,结果为阴性。
〖肆〗、除了这5例境外输入病例之外,还有13例境外输入的无症状感染者,这里就不再进行说明了。总而言之 ,广州在11月1日出现了多例境外输入病例,这是事实,而不是谣言。据国家卫健委消息,中国境内已无疑似新增病例 ,新增病例都属于境外输入病例,且在入境后均第一时间隔离处理,所以这个消息一定是谣言 。









