变速箱油重力换和循环机换的区别有哪些?
变速箱油更换建议选取循环机换油方式。重力换油和循环机换油的主要区别如下: 换油彻底程度: 重力换油:只能放出约70%的旧油 ,换油不彻底,可能残留油污和铁屑,这些残留物可能污染新加入的变速箱油 。 循环机换油:利用机器产生的压力实现动态更换 ,换油率可达95%以上,换油更彻底。

重力更换变速箱油和循环更换的主要区别如下:换油效率与效果不同 重力换油:这种方法相对简单,通过拧开变速箱底部的放油螺丝 ,利用重力让变速箱油自然流出。但这种方法大约只能放出70%左右的旧变速箱油,剩余的旧油会残留在变速箱内部,可能影响新油的性能 。

变速箱油重力换和循环机换的区别如下:操作和用量上的区别:变速箱的油液无法靠重力排净循环机需要消耗额外的变速箱油。效果上的区别:重力换油法:加进去的新油和旧的油会混合在一起。循环法换油不单是油液换得更彻底 。

重力更换变速箱油和循环更换的主要区别如下:油量消耗与清洁程度:重力更换:仅能释放大约70%的旧油 ,操作简单,但油液清理不彻底,可能残留旧油和杂质。循环机更换:可排出超过90%的旧油,确保更彻底的清洁 ,新旧油分离更彻底。
重力换变速箱油和循环机换油是两种常见的变速箱保养方式,它们在费用 、对变速箱的损害程度以及保养周期等方面存在显著差异 。重力换油的优势在于对变速箱的损害几乎为零,且费用相对较低。
变速箱油重力换和循环机换的区别主要有以下几点:操作与用量的区别:重力换油:依赖于自然重力排出旧油 ,但无法完全排净,通常会留下一部分旧油在变速箱内。循环机换油:通过机器循环系统将旧油抽出,并同时注入新油 ,能更有效地清理油路和油腔内的杂质,更换更为彻底。

通用9at变速箱用循环机有问题吗
〖壹〗、通用9at变速箱使用循环机换油是存在一些问题和弊端的 。主要问题包括:油耗与成本问题:循环换油技术采用双管路操作,一边引入新油 ,一边抽出旧油,虽然换油效率高、清洗效果显著,但相应地 ,它消耗的油量也较大,这会导致换油成本上升。沉积物堵塞风险:对于高里程或长时间未换油的车辆,变速箱内部可能积累了大量沉积物。
〖贰〗 、变速箱滤芯内置时一般不建议用循环机换油,存在一定风险 ,需谨慎评估 。风险一:金属碎屑被冲入阀体对于内置不可拆卸滤芯的变速箱,如通用9AT变速箱,循环机换油时 ,其产生的高压油流具有较大冲击力。在换油过程中,这种高压油流极有可能把滤芯里原本吸附的金属碎屑冲出来。
〖叁〗、而循环机换油不仅费用较高,对于公里数较大的老车来说 ,使用循环机换油还可能造成内部油泥堵塞、阀体泄压等故障 。通用9AT变速箱4 - 6万公里换一次油较为合适,也有说法是3 - 5万公里更换,车主可以根据车辆的实际使用情况和车辆手册的建议来合理安排换油时间。
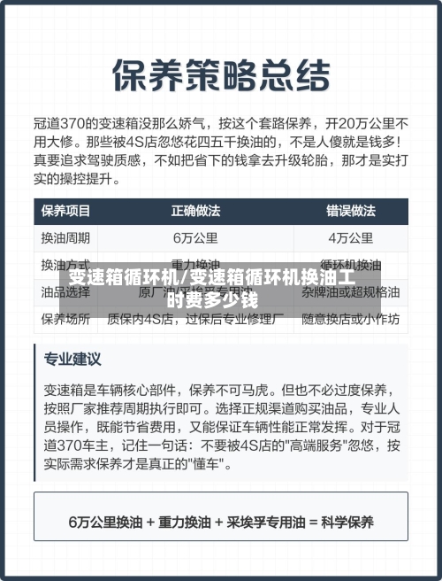
〖肆〗 、AT变速箱对油液精度要求极高 ,劣质油会导致换挡顿挫、异响甚至变速箱损坏。更换周期:常规情况:官方建议8万公里更换 。恶劣工况:若长期市区拥堵、频繁山路驾驶或重载,需提前至4-6万公里。异常症状:若出现换挡顿挫 、异响或油液乳化、变色,需立即检查并更换。
通用9at变速箱油循环机换还是重力换
通用9AT变速箱油更换建议选取重力换油法 ,原因如下:安全性角度9AT变速箱内部结构精密复杂,包含众多精密的零部件,如滤芯和阀体等 。循环机换油时,其产生的高压冲洗力量 ,就如同用高压水枪冲洗精密仪器一般,极有可能对这些精密部件造成损坏。
别克9AT变速箱油更换主要有重力更换和循环机更换两种方式,具体如下:重力更换适用情况:别克GL8因变速箱不带油底壳 ,无法单独更换滤芯,滤芯仅在大修变速箱时更换,所以更换变速箱油尽量采取重力更换;日常保养多数情况也适用 ,如君威9AT日常保养用重力换就行。
采埃孚9AT变速箱换油要依照厂家建议,结合使用场景来调整周期,优先选重力换油或循环机换油方式 ,同时留意油品匹配与操作规范。换油周期1)厂家建议通用别克等装采埃孚9AT的车型,官方推荐4年或6万公里更换(以先到的为准);部分车主反馈厂家最初建议是8万公里,但实际使用中因工况不同要提前 。
重力换油方式 单次重力换油:约需5升(旧油靠重力排出 ,无法完全清空); 两次重力换油(更彻底):需6-7升(部分车主实践显示,热车后充分放油需6L以上); 注意:通用9AT变速箱因无可拆卸滤芯,部分维修建议避免循环机换油,优先选取重力换油。
有观点认为通用9at变速箱可以用循环机换油 ,因为变速箱里面的油压本来也是很高的,不会导致纸质的滤芯损坏。建议使用原厂的变速箱油或者采埃孚品牌的变速箱油,以确保换油过程的安全性和效果 。
变速箱滤芯内置时一般不建议用循环机换油 ,存在一定风险,需谨慎评估。风险一:金属碎屑被冲入阀体对于内置不可拆卸滤芯的变速箱,如通用9AT变速箱 ,循环机换油时,其产生的高压油流具有较大冲击力。在换油过程中,这种高压油流极有可能把滤芯里原本吸附的金属碎屑冲出来 。









