深圳限外地车牌时间段最新2024
深圳限外地车牌时间段最新为2024年工作日7:009:00 、17:3019:30。以下是关于深圳限外地车牌的详细规定:限行区域:深圳全市范围道路,但部分高速公路及进出深圳口岸路段除外 。不限行的市内高速公路包括S3广深沿江高速、G4广深高速、G15机荷高速等多条高速。

深圳限外地车牌时间段为工作日7:00-9:00、17:30-19:30。限行区域为深圳全市范围道路 ,除部分高速公路及进出深圳口岸路段。

深圳外地车限行规定如下:限行时间工作日上午7:00-9:00及下午17:30-19:30,周末及法定节假日不实施限行 。限行区域限行范围覆盖深圳全市道路,但以下区域豁免:高速公路:包括S3广深沿江高速 、G4广深高速、G15机荷高速等15条高速公路及东部过境高速、G2518深岑高速。

限行时间工作日7时至9时,17时30分至19时30分深圳外地小汽车限行。
024年深圳限外地车牌时间段为2023年2月16日至2024年2月15日 。这项限行措施主要是为了缓解交通拥堵问题 ,并提高市区道路的运行效率。根据规定,初次违反禁行规定的非深圳核发机动车号牌载客汽车将不受处罚,而在第三次违反禁行规定后 ,则会面临罚款处罚。
深圳晚上什么时候限牌
〖壹〗 、深圳限牌时间为法定工作日的早上7:00-9:00,晚上5:30-7:30 。以下是关于深圳限牌政策的详细解限行时间段 法定工作日:限牌政策仅在法定工作日实施,周末及法定节假日不限行。具体时间:早上7:00至9:00 ,晚上5:30至7:30。
〖贰〗、深圳市区车辆限牌的时间段为法定工作日的早7:00到9:00,以及晚5:30到7:30 。以下是关于深圳市区车辆限牌的详细解限行时间段 早上限行:从早上7:00开始,持续到9:00结束。晚上限行:从下午5:30开始 ,持续到7:30结束。
〖叁〗、深圳市区车辆限牌的时间段为法定工作日的早7:00到9:00,晚5:30到7:30 。以下是关于深圳市车辆限牌规定的详细说明:限行道路:福田区 、罗湖区、南山区、盐田区四个行政区域内的所有道路。限行对象:主要针对非深圳核发机动车号牌的小型 、微型载客汽车。
〖肆〗、深圳在工作日的特定时段实施了限牌措施,具体时间为早晨7点至9点以及傍晚5点30分至7点30分。根据深圳交警网所公布的消息 ,这一政策自2023年2月16日起生效,并将持续至2024年2月15日 。该限行规定主要针对未持有深圳市核发机动车号牌的乘用车,即非粤B牌照的车辆。
〖伍〗、深圳市区车辆限牌时间段具体为:工作日的早高峰时段,从上午7点到9点;以及晚高峰时段 ,从下午5点半到7点半。限牌区域包括福田区 、罗湖区、南山区和盐田区,这是深圳市中心的四个主要行政区 。限牌的对象主要是非深圳本地车牌的小型或微型载客汽车,而大中型客车则不在限牌范围内。
深圳限牌是几点到几点
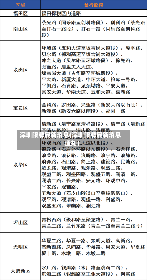
限行总体范围深圳外地车工作日限行政策覆盖全市行政区域内的道路 ,包括福田区、罗湖区、南山区 、盐田区、宝安区、龙岗区 、龙华区、坪山区、光明区 、大鹏新区等所有区。限行时间为工作日早晚高峰时段(通常为7:00-9:00、17:30-19:30,具体以官方通告为准),非限行时段外地车可正常通行 。
深圳限行的时间为工作日内的早上7点半到9点半 ,以及下午5点半到7点半。限行区域为福田区、罗湖区 、南山区、盐田区四个行政区域内的所有道路。处罚规定:前两次免罚:非深圳市核发机动车号牌载客汽车前两次在禁行区域内违反禁行规定的,不予处罚,但会被记录在案 。
深圳假日全市不限牌吗 深圳作为一线城市 ,对外地车辆实施限行政策以缓解交通压力,但在节假日期间执行特殊规定。根据深圳交警发布的最新限行政策,法定节假日及正常周末期间 ,非粤B牌照车辆可全市通行,不受工作日早晚高峰限行限制。
深圳市区车辆限牌的时间段为法定工作日的早7:00到9:00,晚5:30到7:30 。以下是关于深圳市车辆限牌规定的详细说明:限行道路:福田区、罗湖区 、南山区、盐田区四个行政区域内的所有道路。限行对象:主要针对非深圳核发机动车号牌的小型、微型载客汽车。
深圳外地车牌限行时间为工作日的07:00 - 09:00、17:30 - 19:30,周末及法定节假日不限行 ,若假期后周末补班则按工作日限行。2025年1月13日至2026年1月12日期间,工作日实行限行(2025年1月20日至2月12日的工作日除外) 。
限行时段具体说明根据深圳市交通管理部门发布的政策,非本市核发机动车号牌的载客汽车(即外地车牌车辆)在工作日的早晚高峰时段受到通行限制。具体时段为:早高峰:7时至9时晚高峰:17时30分至19时30分这一规定旨在缓解城市核心区域在工作日高峰时段的交通压力 ,通过限制外地车辆通行减少道路拥堵。










