青海连续30天无新增确诊,累计确诊病例已全部治愈出院
截至2020年3月6日24时 ,青海省已连续30天无新增新型冠状病毒肺炎确诊病例和疑似病例,累计报告的18例确诊病例全部治愈出院,且所有密切接触者均已解除医学观察。 具体说明如下:连续无新增确诊时间:自2020年2月6日至3月6日 ,青海省持续30天未报告新增确诊病例及疑似病例 。

青海:2020年2月18日0 - 24时,报告新型冠状病毒肺炎新增确诊病例0例,新增重症病例0例 ,新增死亡病例0例,新增出院病例2例,当日无新增确诊病例和疑似病例。贵州:2020年2月18日12—24时 ,新型冠状病毒肺炎无新增确诊病例,新增治愈出院病例3例(遵义市3例)。

020年1月31日0-24时,青海省新增新型冠状病毒感染的肺炎确诊病例1例,累计确诊病例9例 。具体信息如下:新增病例情况:新增确诊病例1例 ,位于西宁市,其他市州无新增报告。新增重症病例 、死亡病例、出院病例均为0例。累计病例情况:累计确诊病例9例,其中西宁市9例 ,其他市州无报告病例 。
月13日0-24时,我市无新增新冠肺炎确诊病例,无新增无症状感染者。具体情况如下:新增出院情况:新增出院4人 ,均为新冠肺炎确诊患者,经全力救治后符合国家《新型冠状病毒肺炎诊疗方案》(试行第八版)解除隔离标准,治愈出院。现已转入集中隔离点继续接受14天医学观察及随访 。

青海疫情最新情况今天青海疫情最新情况今天新增病例
青海省西宁市新增1例省外输入猴痘确诊病例 ,该病例为外省猴痘病例密切接触者,经检测复核后确诊,近来在定点医院隔离治疗 ,情况稳定,密切接触者均已落实隔离医学观察。
020年1月31日0-24时,青海省新增新型冠状病毒感染的肺炎确诊病例1例,累计确诊病例9例。具体信息如下:新增病例情况:新增确诊病例1例 ,位于西宁市,其他市州无新增报告。新增重症病例、死亡病例 、出院病例均为0例 。累计病例情况:累计确诊病例9例,其中西宁市9例 ,其他市州无报告病例。
最新消息:2022年11月21日0—24时,青海省新增本土确诊病例3例,治愈出院6例 ,正在定点医疗机构隔离救治52例;新增本土无症状感染者576例,解除医学隔离观察148例,尚在医学隔离观察5896例。截至11月21日24时 ,全省现有本土确诊病例52例、本土无症状感染者5896例 。
最新消息:2022年11月16日0—24时,青海省新增本土确诊病例13例,治愈出院3例 ,正在定点医疗机构隔离救治55例;新增本土无症状感染者476例,解除医学隔离观察99例,尚在医学隔离观察3687例。截至11月16日24时,全省现有本土确诊病例55例、本土无症状感染者3687例。
最新消息:2022年11月20日0—24时 ,青海省新增本土确诊病例9例,治愈出院8例,正在定点医疗机构隔离救治55例;新增本土无症状感染者530例 ,解除医学隔离观察69例,尚在医学隔离观察5470例 。截至11月20日24时,全省现有本土确诊病例55例 、本土无症状感染者5470例。
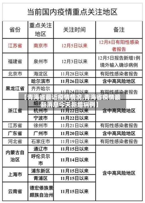
截至11月6日19时 ,新一轮疫情已波及20个省(自治区、直辖市)38个市,全国现有高风险地区5个、中风险地区66个,本轮疫情由多个不关联的境外输入源头引发。
青海疫情严不严重
〖壹〗 、严重 。通过查询相关资料显示 ,青海疫情很严重。根据疫情实时大数据报告,了解到截止至2022年11月20日,青海有新增本土无症状496例 ,新增本土是2例(西宁市2例,含由无症状感染者转为确诊病例1例),治愈出院6例,正在定点医疗机构隔离救治54例。截至11月19日24时 ,青海省现有本土确诊病例54例、本土无症状感染者5015例 。
〖贰〗、总之,青海省南部地区的海东市、海南州和玉树藏族自治州是艾滋病疫情较为严重的地区之一。为了有效控制疫情的发展,需要政府 、社会组织和公众共同努力 ,加强宣传教育、提高服务质量、加强监测管理等方面的工作。
〖叁〗 、022年西宁3轮疫情。第一次是4月份报告的病例,从4月12号开始,直到5月17号后不再新增 ,历时35天时间 。第二次是8月份,从8月14号开始到9月9号,历时25天。第三次是10月份 ,从10月20号开始,呈现出疫情势头比较猛烈。
〖肆〗、连续无新增确诊时间:自2020年2月6日至3月6日,青海省持续30天未报告新增确诊病例及疑似病例 。这一数据表明 ,当地疫情传播链已得到有效阻断,防控措施取得阶段性成果。例如,通过严格的社区管控、交通检疫和人员排查,减少了人员流动和聚集 ,降低了病毒传播风险。
青海省新型冠状病毒感染的肺炎新增1例,累计9例
020年1月31日0-24时,青海省新增新型冠状病毒感染的肺炎确诊病例1例,累计确诊病例9例 。具体信息如下:新增病例情况:新增确诊病例1例 ,位于西宁市,其他市州无新增报告。新增重症病例 、死亡病例、出院病例均为0例。累计病例情况:累计确诊病例9例,其中西宁市9例 ,其他市州无报告病例 。累计重症病例1例,死亡病例0例,出院病例0例。
截至2月10日24时 ,成都市新增新冠肺炎确诊病例1例,累计报告确诊病例124例,累计出院41人 ,死亡1人,现有确诊病例82例,1511例密切接触者正在接受医学观察。新增确诊病例情况患者为29岁女性,常住成都市天府新区 ,系2月6日确诊病例的家属 。1月27日出现咳嗽症状,2月5日隔离治疗,2月10日确诊。
截至2020年1月28日24时 ,全国累计报告新型冠状病毒感染的肺炎确诊病例5974例,预计数月后可能拥有疫苗。
青海疫情最新情况(11月29日)(青海疫情最新动态)
最新消息:2022年11月28日0—24时,青海省新增本土确诊病例7例 ,治愈出院5例,正在定点医疗机构隔离救治52例;新增本土无症状感染者730例,解除医学隔离观察233例 ,尚在医学隔离观察10876例。截至11月28日24时,全省现有本土确诊病例52例、本土无症状感染者10876例 。
月29日,新化县在外省返乡集中隔离管控人员中发现3例新冠肺炎确诊病例 ,现已闭环转运至定点医院。具体情况如下:邹某浦,男,18岁。邹某良,男 ,21岁 。邹某东,男,17岁。3人均系新化县槎溪镇源竹村人 ,为一同搭乘私家车从外省返新人员。
最新消息:2022年11月24日0—24时,青海省新增本土确诊病例9例,治愈出院9例 ,正在定点医疗机构隔离救治46例;新增本土无症状感染者729例,解除医学隔离观察47例,尚在医学隔离观察7804例 。截至11月24日24时 ,全省现有本土确诊病例46例 、本土无症状感染者7804例。
020年1月31日0-24时,青海省新增新型冠状病毒感染的肺炎确诊病例1例,累计确诊病例9例。具体信息如下:新增病例情况:新增确诊病例1例 ,位于西宁市,其他市州无新增报告 。新增重症病例、死亡病例、出院病例均为0例。累计病例情况:累计确诊病例9例,其中西宁市9例,其他市州无报告病例。
例 。截止到2022年12月19日通过查询青海省疫情防控中心显示:青海省循化县11月28日出来了262例新冠。新冠疫情是由新型冠状病毒引发的新型冠状病毒肺炎 ,新型冠状病毒借助经过多种传播途径在易感人群中流行。









